AG真人 AG旗舰厅AG真人 AG旗舰厅AG旗舰厅 AG真人AG旗舰厅 AG真人工业自动控制(工控)系统装置是指用于工业产品制造或加工过程中,连续自动测量、控制材料或产品的温度、压力、粘度等变量的工业控制用计算机系统、仪表和装置,是先进制造业、国家重大装备制造业发展战略的核心内容之一。
工业自动控制(工控)系统装置产品从功能上可以划分为控制类、驱动类、执行类与传感类四个层面,并通过系统集成最终形成系统类产品。

工业自动控制系统装置行业产业链上游主要为芯片、半导体、电子元器件、永磁材料、绝缘材料、结构件、电缆线等零部件;中游工业自动控制系统装置的制造环节;下游广泛应用于电力、石化、汽车、机床、纺织、电子制造、食品饮料等领域。

从行业OEM市场应用结构来看,机床工具是行业最大的应用领域,占比为21%。其次为电子制造设备和风电,占比分别为10%和8%。

工业生产过程自动化系统经过长期不断的发展,特别是在充分利用计算机技术的基础上取得很大的进步,在生产过程中已发挥其重要作用,成为生产过程安全稳定自动化运行不可缺少的工具。据资料显示,2021年我国工业自动控制系统装置行业营收达3685.4亿元,同比增长30.2%。

从行业利润情况来看,近年来我国工业自动控制系统装置行业利润额整体呈波动上升的趋势。据资料显示,2021年行业利润总额达365.3亿元,同比增长30.6%。

从行业企业数量来看,随着近年来行业的不断发展,行业规模的持续扩张,行业企业数量也随之不断增加。据资料显示2021年我国工业自动控制系统装置行业企业数量为1868个,较上年增加219个。

从企业经营情况来看,2021年行业企业主营收入为19729万元,同比增长15%;利润额为1956万元,同比增长15.3%。

相关报告:华经产业研究院发布的《 2022-2027年中国工业自动控制系统装置行业发展监测及投资战略研究报告 》;
随着我国工业自动控制系统装置行业的不断发展,行业产品出口规模也随之不断增长。据资料显示,2021年我国工业自动控制系统装置行业出货值达279.5亿元,同比增长11.7%。

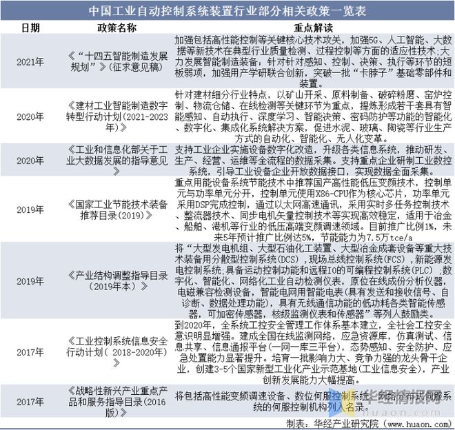
中国制造业规模庞大,总产值规模连续多年稳居世界第一,但制造业整体“大而不强”,中国制造业急需推动产业升级。伴随着工业4.0时代的到来,中国制造业面临着自动化和信息化的双重任务,自动化作为信息化实现的底层基础显得尤为迫切。为此国家出台了一系列政策对工业自动化进行支持与引导,自2006年以来,国务院、国家发改委、工信部等多部门都陆续印发了支持、规范工业自动化行业的发展政策,内容涉及驱动、反馈、控制、执行、运动等多个子系统的产品与服务。国家政策清晰的政策导向和充分的支持力度,为中国工业自动化行业快速发展提供了良好的机遇。

从全球范围看,工业自动控制系统装置制造业是受益于未来发展的新兴方向。工业自动化控制系统拥有提高效率、节能降耗、节省人力成本、促进产业升级的明显效果,未来发展潜力巨大。从国内来看,工业自动化控制系统行业有国家法规政策的大力支持,拥有庞大多元化的市场需求,而且我国工业自动化控制水平与欧美发达国家差距仍十分显著,未来工业自动化率提升空间非常广阔。此外,自动化在信息化与工业化之间发挥着桥梁和纽带作用,面对我国传统工业的落后现状,国家将加大技术改造的步伐,使我国工业技术向多样化、自动化、智能化方向发展。同时,保护环境与降低能耗作为我国未来的战略方向也为行业的发展提供了良好的保障,而新能源装置设备、环境监测、水处理项目、大型工程项目的环保治理等都需要工业自动化控制系统技术作支撑,这对行业未来的发展带来了广阔的空间。
华经情报网隶属于华经产业研究院,专注大中华区产业经济情报及研究,目前主要提供的产品和服务包括传统及新兴行业研究、商业计划书、可行性研究、市场调研、专题报告、定制报告等。涵盖文化体育、物流旅游、健康养老、生物医药、能源化工、装备制造、汽车电子、农林牧渔等领域,还深入研究智慧城市、智慧生活、智慧制造、新能源、新材料、新消费、新金融、人工智能、“互联网+”等新兴领域。
中国风力发电行业简版分析报告:政策转向背景下海上风电渗透率将持续提升「图」
中国旅业市场运行报告:用户出游意愿逐步回温,依托于城市间的旅游网络正在形成「图」
特别声明:以上内容(如有图片或视频亦包括在内)为自媒体平台“网易号”用户上传并发布,本平台仅提供信息存储服务。
还要争做帕梅?全新Panamera可线万权益 长安启源双十二购车盛典提前享
妈妈问女儿一亿元和清华大学录取通知书选哪个,“选了钱还是可以学习呀”,网友:格局打开了新脑子就是好使
爸爸和女儿谈心下辈子想做什么?女儿:下辈子还想做你的宝宝。爸爸:下辈子我想做一条狗。
爸爸在干活女儿突然走过去跟爸爸贴贴,爸爸直接被拿捏的死死地,这种幸福无可替代。